新腕儿快讯
1月7日消息,新腕儿获悉,此前因漫谭指责灵境涉嫌侵权的亿级播放爆款漫剧《我在末世开超市,S级诡异抢着来上班》有了最新进展。
今天上午11点,灵境工作人员在分销工作群发通知,称该剧目前暂停投放。
通知显示,该剧因部分剧集审核问题暂时下架,暂时无法投放,已紧急联系抖音版权中心直客处理,重新投放时间需等待通知,请先暂停安排。
新腕儿此前报道,该剧的分销商每日大约可获得30万利润。注:此数据非官方数据,仅供参考。
搜索剧名,该剧目前在抖音,红果已无法搜索到。
抖音搜索结果。
红果搜索结果。
目前红果漫剧热播榜。
此前红果漫剧热播榜。
发布该漫剧的账号已无显示。
此前,该剧集曾在灵境精品动漫剧场上线。
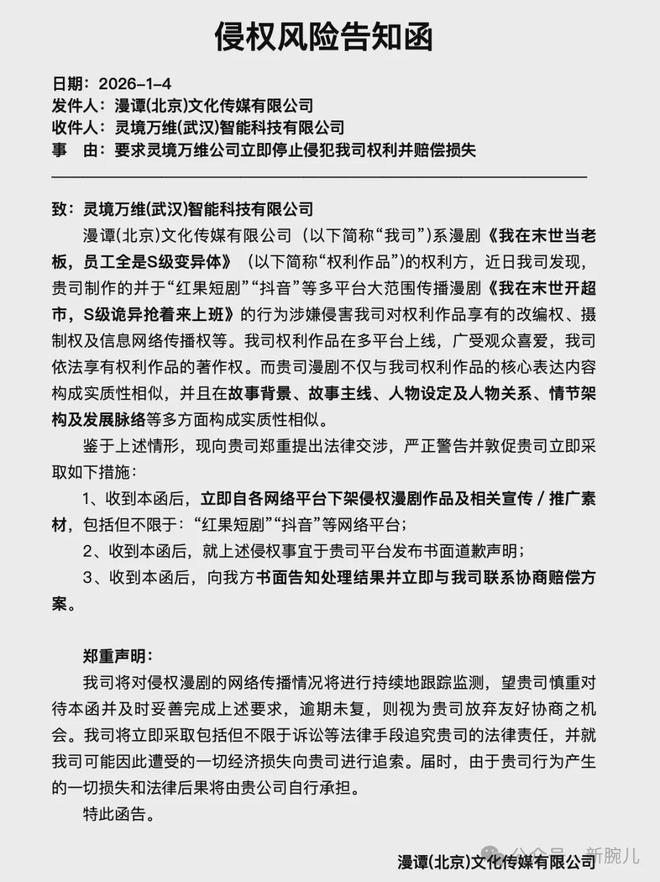
1月4日,漫谭向灵境万维出示一则侵权风险告知函,内容为漫谭“要求灵境万维公司立即停止侵犯我司权利并赔偿损失”。
漫谭在告知函中表示,灵境万维制作的漫剧《我在末世开超市,S级诡异抢着来上班》(简称“我在末世开超市”)在各大平台上线,涉嫌侵害漫谭对权利公司享有的改编权、摄制权及信息网络传播权等。
漫谭还提到灵境万维上线的《我在末世开超市》在故事背景、故事主线、人物设定及人物关系、情节架构及发展脉络等构成实质性相似,要求灵境万维下架处理。
随后,灵境万维在公众号口回应漫谭的指责。
在漫谭指责灵境侵权抄袭后,灵境曾在漫剧有数公众号以脏话回应漫谭。











还没有评论,来说两句吧...